1.控制器详解
控制器负责解析用户的请求并将其转换为一个模型。
简要分析执行流程
DispatcherServlet表示前置控制器,是整个SpringMVC的控制中心。用户发出请求,DispatcherServlet接收请求并拦截请求。
我们假设请求的url为 : http://localhost:8080/SpringMVC/hello
通过分析,如上url表示为:请求位于服务器localhost:8080上的SpringMVC站点的hello控制器。

1、请求首先进入DispatcherServlet, 由DispatcherServlet 从HandlerMappings中匹配对应的Handler,此时只是获取到了对应的Handler,然后拿着这个Handler去寻找对应的适配器,即:HandlerAdapter;
2、拿到对应HandlerAdapter时,这时候开始调用对应的Handler方法,即执行我们的Controller来处理业务逻辑了, 执行完成之后返回一个ModeAndView;
3、HandlerAdapter执行完之后,返回一个ModeAndView,把它交给我们的视图解析器ViewResolver,通过视图名称查找出对应的视图然后返回;
4、最后,渲染视图 返回渲染后的视图。
HandlerMappings与HandlerAdapter的作用
SpringMVC的Handler有多种实现方式(Controller,HttpRequestHandler,Servlet等),例如继承Controller接口的形式,基于注解@Controller控制器方式的,HttpRequestHandler方式的。由于实现方式不一样,调用方式就不确定。
继承 Controller 方式所使用的HandlerMapping:BeanNameUrlHandlerMapping,
继承 Controller 方式所使用的适配器:SimpleControllerHandlerAdapter 、
注解方式@Controller的HandlerMapping:RequestMappingHandlerMapping
注解方式@Controller适配器:RequestMappingHandlerAdapter、
这是一一对应的。
实现方式
以接口/配置实现
1 2 3 4 5 6 7 8 9 10 11
|
public class ControllerTest1 implements Controller { public ModelAndView handleRequest(HttpServletRequest httpServletRequest, HttpServletResponse httpServletResponse) throws Exception { ModelAndView mv = new ModelAndView(); mv.addObject("msg","Test1Controller"); mv.setViewName("test"); return mv; } }
|
1
| <bean name="/t1" class="com.kuang.controller.ControllerTest1"/>
|
访问路径为t1
以注解方式实现
1 2 3 4 5 6 7 8 9 10 11 12
| @Controller public class ControllerTest2{ @RequestMapping("/t2") public String index(Model model){ model.addAttribute("msg", "ControllerTest2"); return "test"; } }
|
访问路径为t2
可以发现,我们的两个请求都可以指向一个视图,但是页面结果的结果是不一样的,从这里可以看出视图是被复用的,而控制器与视图之间是弱偶合关系。
提交的域名称和处理方法的参数名不一致
提交数据 : http://localhost:8080/hello?username=kuangshen
处理方法 :采用@RequestParam()
1 2 3 4 5 6
| @RequestMapping("/hello") public String hello(@RequestParam("username") String name){ System.out.println(name); return "hello"; }
|
提交的是一个对象
实体类
1 2 3 4 5 6 7 8
| public class User { private int id; private String name; private int age; }
|
提交数据 : http://localhost:8080/mvc04/user?name=kuangshen&id=1&age=15
处理方法 :
1 2 3 4 5
| @RequestMapping("/user") public String user(User user){ System.out.println(user); return "hello"; }
|
说明:如果使用对象的话,前端传递的参数名和对象名必须一致,否则就是null。
RestFul
Restful就是一个资源定位及资源操作的风格。不是标准也不是协议,只是一种风格。基于这个风格设计的软件可以更简洁,更有层次,更易于实现缓存等机制。
功能
资源:互联网所有的事物都可以被抽象为资源
资源操作:使用POST、DELETE、PUT、GET,使用不同方法对资源进行操作。
分别对应 添加、 删除、修改、查询。
传统方式操作资源 :通过不同的参数来实现不同的效果!方法单一,post 和 get
http://127.0.0.1/item/queryItem.action?id=1 查询,GET
http://127.0.0.1/item/saveItem.action 新增,POST
http://127.0.0.1/item/updateItem.action 更新,POST
http://127.0.0.1/item/deleteItem.action?id=1 删除,GET或POST
使用RESTful操作资源 : 可以通过不同的请求方式来实现不同的效果!如下:请求地址一样,但是功能可以不同!
http://127.0.0.1/item/1 查询,GET
http://127.0.0.1/item 新增,POST
http://127.0.0.1/item 更新,PUT
http://127.0.0.1/item/1 删除,DELETE
参数测试
1 2 3 4 5 6 7 8 9
| @RequestMapping("/commit/{p1}/{p2}") public String index(@PathVariable int p1, @PathVariable String p2, Model model){ String result = p1+p2; model.addAttribute("msg", "结果:"+result); return "test"; }
|
通过函数参数类型可以约束访问参数,如果类型不一样,则访问不到对应的请求方法,报错400
也可以使用method属性指定请求类型
1 2 3 4 5 6
| @RequestMapping(value = "/hello",method = {RequestMethod.POST}) public String index2(Model model){ model.addAttribute("msg", "hello!"); return "test"; }
|
此时用GET访问会报错405
所有的地址栏请求默认都会是 HTTP GET 类型的。
方法级别的注解变体有如下几个: 组合注解
1 2 3 4 5
| @GetMapping @PostMapping @PutMapping @DeleteMapping @PatchMapping
|
@GetMapping 是一个组合注解
它所扮演的是 @RequestMapping(method =RequestMethod.GET) 的一个快捷方式。
结果跳转方式
1.简单项目代码中的方式: {视图解析器前缀} + viewName +{视图解析器后缀},即通过ModelAndView
2.通过设置ServletAPI , 不需要视图解析器 .
- 通过HttpServletResponse进行输出
- 通过HttpServletResponse实现重定向
- 通过HttpServletResponse实现转发
1 2 3 4 5 6 7 8 9 10 11 12 13 14 15 16 17
| @Controller public class ResultGo { @RequestMapping("/result/t1") public void test1(HttpServletRequest req, HttpServletResponse rsp) throws IOException { rsp.getWriter().println("Hello,Spring BY servlet API"); } @RequestMapping("/result/t2") public void test2(HttpServletRequest req, HttpServletResponse rsp) throws IOException { rsp.sendRedirect("/index.jsp"); } @RequestMapping("/result/t3") public void test3(HttpServletRequest req, HttpServletResponse rsp) throws Exception { req.setAttribute("msg","/result/t3"); req.getRequestDispatcher("/WEB-INF/jsp/test.jsp").forward(req,rsp); } }
|
3.通过SpringMVC来实现转发和重定向 - 无需视图解析器;
1 2 3 4 5 6 7 8 9 10 11 12 13 14 15 16 17 18
| @Controller public class ResultSpringMVC { @RequestMapping("/rsm/t1") public String test1(){ return "/index.jsp"; } @RequestMapping("/rsm/t2") public String test2(){ return "forward:/index.jsp"; } @RequestMapping("/rsm/t3") public String test3(){ return "redirect:/index.jsp"; } }
|
4.通过SpringMVC来实现转发和重定向 - 有视图解析器;
1 2 3 4 5 6 7 8 9 10 11 12 13 14
| @Controller public class ResultSpringMVC2 { @RequestMapping("/rsm2/t1") public String test1(){ return "test"; } @RequestMapping("/rsm2/t2") public String test2(){ return "redirect:/index.jsp"; } }
|
前端显示方式
1.通过ModelAndView
1 2 3 4 5 6 7 8 9
| public class ControllerTest1 implements Controller { public ModelAndView handleRequest(HttpServletRequest httpServletRequest, HttpServletResponse httpServletResponse) throws Exception { ModelAndView mv = new ModelAndView(); mv.addObject("msg","ControllerTest1"); mv.setViewName("test"); return mv; } }
|
2.通过ModelMap
1 2 3 4 5 6 7 8
| @RequestMapping("/hello") public String hello(@RequestParam("username") String name, ModelMap model){ model.addAttribute("name",name); System.out.println(name); return "hello"; }
|
3.通过Model
将二中的参数类型ModelMap改为Model即为此种实现
就对于新手而言简单来说使用区别就是:
1 2 3
| Model 只有寥寥几个方法只适合用于储存数据,简化了新手对于Model对象的操作和理解; ModelMap 继承了 LinkedMap ,除了实现了自身的一些方法,同样的继承 LinkedMap 的方法和特性; ModelAndView 可以在储存数据的同时,可以进行设置返回的逻辑视图,进行控制展示层的跳转。
|
2.其他要点
JSON
依赖
1 2 3 4 5 6
| <dependency> <groupId>com.fasterxml.jackson.core</groupId> <artifactId>jackson-databind</artifactId> <version>2.9.8</version> </dependency>
|
可以实现返回json的代码
1 2 3 4 5 6 7 8 9 10 11 12 13 14 15
| @Controller public class UserController { @RequestMapping("/json1") @ResponseBody public String json1() throws JsonProcessingException { ObjectMapper mapper = new ObjectMapper(); User user = new User("秦疆1号", 3, "男"); String str = mapper.writeValueAsString(user); return str; } }
|
@responseBody注解
作用是将controller的方法返回的对象通过适当的转换器转换为指定的格式之后,写入到response对象的body区,通常用来返回JSON数据或者是XML数据。
注意:在使用此注解之后不会再走视图处理器,而是直接将数据写入到输入流中,他的效果等同于通过response对象输出指定格式的数据。
在类上直接使用 @RestController ,不用再每一个方法都添加@ResponseBody !
拦截器
过滤器与拦截器的区别:拦截器是AOP思想的具体应用。
编写一个拦截器
1 2 3 4 5 6 7 8 9 10 11 12 13 14 15 16 17 18 19 20 21
| public class LoginInterceptor implements HandlerInterceptor { public boolean preHandle(HttpServletRequest request, HttpServletResponse response, Object handler) throws ServletException, IOException { System.out.println("uri: " + request.getRequestURI()); if (request.getRequestURI().contains("login")) { return true; } HttpSession session = request.getSession(); if(session.getAttribute("user") != null) { return true; } request.getRequestDispatcher("/WEB-INF/jsp/login.jsp").forward(request, response); return false; } public void postHandle(HttpServletRequest httpServletRequest, HttpServletResponse httpServletResponse, Object o, ModelAndView modelAndView) throws Exception { } public void afterCompletion(HttpServletRequest httpServletRequest, HttpServletResponse httpServletResponse, Object o, Exception e) throws Exception { } }
|
在springmvc的配置文件中配置拦截器
1 2 3 4 5 6 7
| <mvc:interceptors> <mvc:interceptor> <mvc:mapping path="/**"/> <bean id="loginInterceptor" class="com.kuang.interceptor.LoginInterceptor"/> </mvc:interceptor> </mvc:interceptors>
|
文件上传与下载
准备工作
文件上传是项目开发中最常见的功能之一 ,springMVC 可以很好的支持文件上传,但是SpringMVC上下文中默认没有装配MultipartResolver,因此默认情况下其不能处理文件上传工作。如果想使用Spring的文件上传功能,则需要在上下文中配置MultipartResolver。
前端表单要求:为了能上传文件,必须将表单的method设置为POST,并将enctype设置为multipart/form-data。只有在这样的情况下,浏览器才会把用户选择的文件以二进制数据发送给服务器;
对表单中的 enctype 属性做个详细的说明
- application/x-www=form-urlencoded:默认方式,只处理表单域中的 value 属性值,采用这种编码方式的表单会将表单域中的值处理成 URL 编码方式。
- multipart/form-data:这种编码方式会以二进制流的方式来处理表单数据,这种编码方式会把文件域指定文件的内容也封装到请求参数中,不会对字符编码。
- text/plain:除了把空格转换为 “+” 号外,其他字符都不做编码处理,这种方式适用直接通过表单发送邮件。
(ii)文件上传
依赖
1 2 3 4 5
| <dependency> <groupId>commons-fileupload</groupId> <artifactId>commons-fileupload</artifactId> <version>1.3.3</version> </dependency>
|
配置bean:multipartResolver,注意!!!这个bena的id必须为:multipartResolver
1 2 3 4 5 6 7 8
| <bean id="multipartResolver" class="org.springframework.web.multipart.commons.CommonsMultipartResolver"> <property name="defaultEncoding" value="utf-8"/> <property name="maxUploadSize" value="10485760"/> <property name="maxInMemorySize" value="40960"/> </bean>
|
1 2 3 4
| <form action="/upload" enctype="multipart/form-data" method="post"> <input type="file" name="file"/> <input type="submit" value="upload"> </form>
|
1 2 3 4 5 6 7 8 9 10 11 12 13 14 15 16 17
|
@RequestMapping("/upload2") public String fileUpload2(@RequestParam("file") CommonsMultipartFile file, HttpServletRequest request) throws IOException { String path = request.getServletContext().getRealPath("/upload"); File realPath = new File(path); if (!realPath.exists()){ realPath.mkdir(); } System.out.println("上传文件保存地址:"+realPath); file.transferTo(new File(realPath +"/"+ file.getOriginalFilename())); return "redirect:/index.jsp"; }
|
(ii)文件下载
文件下载步骤:
- 设置 response 响应头
- 读取文件 — InputStream
- 写出文件 — OutputStream
- 执行操作
- 关闭流 (先开后关)
1 2 3 4 5 6 7 8 9 10 11 12 13 14 15 16 17 18 19 20 21 22 23 24 25 26 27 28
| @RequestMapping(value="/download") public String downloads(HttpServletResponse response ,HttpServletRequest request) throws Exception{ String path = request.getServletContext().getRealPath("/upload"); String fileName = "基础语法.jpg"; response.reset(); response.setCharacterEncoding("UTF-8"); response.setContentType("multipart/form-data"); response.setHeader("Content-Disposition", "attachment;fileName="+URLEncoder.encode(fileName, "UTF-8")); File file = new File(path,fileName); InputStream input=new FileInputStream(file); OutputStream out = response.getOutputStream(); byte[] buff =new byte[1024]; int index=0; while((index= input.read(buff))!= -1){ out.write(buff, 0, index); out.flush(); } out.close(); input.close(); return null; }
|
1
| <a href="/download">点击下载</a>
|
3.SSM项目实战
写一个图书管管理系统
项目结构

spring底层配置文件
spring中注解注入 context:component-scan 的使用说明
如果扫描到文件中带有@Service,@Component,@Repository,@Controller等这些注解的类,则把这些类注册为bean
注:在注解后加上例如@Component(value=”abc”)时,注册的这个类的bean的id就是adc.
(i)pom.xml
作用:配置Maven依赖与过滤
1 2 3 4 5 6 7 8 9 10 11 12 13 14 15 16 17 18 19 20 21 22 23 24 25 26 27 28 29 30 31 32 33 34 35 36 37 38 39 40 41 42 43 44 45 46 47 48 49 50 51 52 53 54 55 56 57 58 59 60 61 62 63 64 65 66 67 68 69 70 71 72 73 74 75 76 77 78 79 80 81 82 83 84 85 86 87 88 89 90 91 92 93 94 95
| <?xml version="1.0" encoding="UTF-8"?> <project xmlns="http://maven.apache.org/POM/4.0.0" xmlns:xsi="http://www.w3.org/2001/XMLSchema-instance" xsi:schemaLocation="http://maven.apache.org/POM/4.0.0 http://maven.apache.org/xsd/maven-4.0.0.xsd"> <modelVersion>4.0.0</modelVersion>
<groupId>org.example</groupId> <artifactId>ssm-test</artifactId> <version>1.0-SNAPSHOT</version>
<properties> <maven.compiler.source>18</maven.compiler.source> <maven.compiler.target>18</maven.compiler.target> <project.build.sourceEncoding>UTF-8</project.build.sourceEncoding> </properties> <dependencies> <dependency> <groupId>junit</groupId> <artifactId>junit</artifactId> <version>4.12</version> </dependency> <dependency> <groupId>mysql</groupId> <artifactId>mysql-connector-java</artifactId> <version>8.0.28</version> </dependency> <dependency> <groupId>com.mchange</groupId> <artifactId>c3p0</artifactId> <version>0.9.5.5</version> </dependency> <dependency> <groupId>javax.servlet</groupId> <artifactId>servlet-api</artifactId> <version>2.5</version> </dependency> <dependency> <groupId>javax.servlet.jsp</groupId> <artifactId>jsp-api</artifactId> <version>2.2</version> </dependency> <dependency> <groupId>javax.servlet</groupId> <artifactId>jstl</artifactId> <version>1.2</version> </dependency> <dependency> <groupId>org.mybatis</groupId> <artifactId>mybatis</artifactId> <version>3.5.2</version> </dependency> <dependency> <groupId>org.mybatis</groupId> <artifactId>mybatis-spring</artifactId> <version>2.0.2</version> </dependency> <dependency> <groupId>org.springframework</groupId> <artifactId>spring-webmvc</artifactId> <version>5.1.9.RELEASE</version> </dependency> <dependency> <groupId>org.springframework</groupId> <artifactId>spring-jdbc</artifactId> <version>5.1.9.RELEASE</version> </dependency>
</dependencies> <build> <resources> <resource> <directory>src/main/java</directory> <includes> <include>**/*.properties</include> <include>**/*.xml</include> </includes> <filtering>false</filtering> </resource> <resource> <directory>src/main/resources</directory> <includes> <include>**/*.properties</include> <include>**/*.xml</include> </includes> <filtering>false</filtering> </resource> </resources> </build> </project>
|
(ii)database.properties
作用:提供数据库的连接参数
1 2 3 4 5
| jdbc.driver=com.mysql.cj.jdbc.Driver jdbc.url=jdbc:mysql://localhost:3306/ssmbuild?useUnicode=true&characterEncoding=utf8&useSSL=false&serverTimezone=GMT%2B8 jdbc.username=root jdbc.password=123456
|
(iii)mybatis-config.xml
作用:mybatis的核心配置文件
1.配置别名(package用于指定配置别名的包。当指定了别名以后,该包下面的实体类都会注册别名,并且类名就是别名,不再区分大小写)
2.映射mapper
1 2 3 4 5 6 7 8 9 10 11 12
| <?xml version="1.0" encoding="UTF-8" ?> <!DOCTYPE configuration PUBLIC "-//mybatis.org//DTD Config 3.0//EN" "http://mybatis.org/dtd/mybatis-3-config.dtd"> <configuration> <typeAliases> <package name="com.tangsong.pojo"/> </typeAliases> <mappers> <mapper resource="com/tangsong/dao/BookMapper.xml"/> </mappers> </configuration>
|
(iv)spring-dao.xml
spring整合dao层(spring方式实现了mybatis的底层配置),要点:
1.关联database.properties文件取得数据库连接参数
2.设置数据源dataSource,也就是常说的数据库连接池
3.配置SqlSessionFactory对象,参数
dataSource值即为2中的dataSource,
configLocation即为mybatis-config.xml的位置
4.配置扫描Dao接口包,实现Dao接口注入到spring容器中,参数
sqlSessionFactoryBeanName即为3中SqlSessionFactory的名称
basePackage即为所写的接口包,如(com.tangsong.dao)
1 2 3 4 5 6 7 8 9 10 11 12 13 14 15 16 17 18 19 20 21 22 23 24 25 26 27 28 29 30 31 32 33 34 35 36 37 38 39 40 41 42 43 44 45 46 47 48
| <?xml version="1.0" encoding="UTF-8"?> <beans xmlns="http://www.springframework.org/schema/beans" xmlns:xsi="http://www.w3.org/2001/XMLSchema-instance" xmlns:context="http://www.springframework.org/schema/context" xsi:schemaLocation="http://www.springframework.org/schema/beans http://www.springframework.org/schema/beans/spring-beans.xsd http://www.springframework.org/schema/context https://www.springframework.org/schema/context/spring-context.xsd"> <context:property-placeholder location="classpath:database.properties"/>
<bean id="dataSource" class="com.mchange.v2.c3p0.ComboPooledDataSource"> <property name="driverClass" value="${jdbc.driver}"/> <property name="jdbcUrl" value="${jdbc.url}"/> <property name="user" value="${jdbc.username}"/> <property name="password" value="${jdbc.password}"/> <property name="maxPoolSize" value="30"/> <property name="minPoolSize" value="10"/> <property name="autoCommitOnClose" value="false"/> <property name="checkoutTimeout" value="10000"/> <property name="acquireRetryAttempts" value="2"/> </bean> <bean id="sqlSessionFactory" class="org.mybatis.spring.SqlSessionFactoryBean"> <property name="dataSource" ref="dataSource"/> <property name="configLocation" value="classpath:mybatis-config.xml"/> </bean> <bean class="org.mybatis.spring.mapper.MapperScannerConfigurer"> <property name="sqlSessionFactoryBeanName" value="sqlSessionFactory"/> <property name="basePackage" value="com.tangsong.dao"/> </bean> </beans>
|
(v)spring-service.xml
spring整合service(service层调用dao层,但是spring的方式),要点
1.扫描service相关的bean,自动注入到容器中
2.将接口的实现类手动注入,并用dao的bean为其赋值,service层可以自由调用dao层的方法
3.配置事务管理器
1 2 3 4 5 6 7 8 9 10 11 12 13 14 15 16 17 18 19 20
| <?xml version="1.0" encoding="UTF-8"?> <beans xmlns="http://www.springframework.org/schema/beans" xmlns:xsi="http://www.w3.org/2001/XMLSchema-instance" xmlns:context="http://www.springframework.org/schema/context" xsi:schemaLocation="http://www.springframework.org/schema/beans http://www.springframework.org/schema/beans/spring-beans.xsd http://www.springframework.org/schema/context http://www.springframework.org/schema/context/spring-context.xsd"> <context:component-scan base-package="com.tangsong.service" /> <bean id="BookServiceImpl" class="com.tangsong.service.BookServiceImpl"> <property name="bookMapper" ref="bookMapper"/> </bean> <bean id="transactionManager" class="org.springframework.jdbc.datasource.DataSourceTransactionManager"> <property name="dataSource" ref="dataSource" /> </bean> </beans>
|
(vi)spring-mvc.xml
正常springmvc框架的配置,要点
1.开启注解驱动
2.静态资源默认servlet配置
3.配置jsp 显示ViewResolver视图解析器
4.扫描web相关的bean,自动注入到容器中
1 2 3 4 5 6 7 8 9 10 11 12 13 14 15 16 17 18 19 20 21 22 23 24 25
| <?xml version="1.0" encoding="UTF-8"?> <beans xmlns="http://www.springframework.org/schema/beans" xmlns:xsi="http://www.w3.org/2001/XMLSchema-instance" xmlns:context="http://www.springframework.org/schema/context" xmlns:mvc="http://www.springframework.org/schema/mvc" xsi:schemaLocation="http://www.springframework.org/schema/beans http://www.springframework.org/schema/beans/spring-beans.xsd http://www.springframework.org/schema/context http://www.springframework.org/schema/context/spring-context.xsd http://www.springframework.org/schema/mvc https://www.springframework.org/schema/mvc/spring-mvc.xsd"> <mvc:annotation-driven /> <mvc:default-servlet-handler/> <bean class="org.springframework.web.servlet.view.InternalResourceViewResolver"> <property name="viewClass" value="org.springframework.web.servlet.view.JstlView" /> <property name="prefix" value="/WEB-INF/jsp/" /> <property name="suffix" value=".jsp" /> </bean> <context:component-scan base-package="com.tangsong.controller" /> </beans>
|
(vii)applicationContext.xml
ApplicationContext因此也称之为Spring上下文。Spring容器负责管理Bean与Bean之间的依赖关系。
这段代码中只是简单地起到一个作为总的配置文件相关联spring-dao.xml,spring-service.xml,spring-mvc.xml的作用
1 2 3 4 5 6 7 8 9
| <?xml version="1.0" encoding="UTF-8"?> <beans xmlns="http://www.springframework.org/schema/beans" xmlns:xsi="http://www.w3.org/2001/XMLSchema-instance" xsi:schemaLocation="http://www.springframework.org/schema/beans http://www.springframework.org/schema/beans/spring-beans.xsd"> <import resource="spring/spring-dao.xml"/> <import resource="spring/spring-service.xml"/> <import resource="spring/spring-mvc.xml"/> </beans>
|
DAO层与Service层相关代码
(i)BookService.java
业务逻辑接口
1 2 3 4 5 6 7 8 9 10 11 12 13
| public interface BookService { int addBook(Books book); int deleteBookById(int id); int updateBook(Books books); Books queryBookById(int id); List<Books> queryAllBook(); }
|
(ii)BookService.java
业务逻辑接口实现类,作为一个javabean已经配置在spring-service中
1 2 3 4 5 6 7 8 9 10 11 12 13 14 15 16 17 18 19 20 21 22
| public class BookServiceImpl implements BookService { private BookMapper bookMapper; public void setBookMapper(BookMapper bookMapper) { this.bookMapper = bookMapper; } public int addBook(Books book) { return bookMapper.addBook(book); } public int deleteBookById(int id) { return bookMapper.deleteBookById(id); } public int updateBook(Books books) { return bookMapper.updateBook(books); } public Books queryBookById(int id) { return bookMapper.queryBookById(id); } public List<Books> queryAllBook() { return bookMapper.queryAllBook(); } }
|
(iii)BookMapper.java
数据持久化层接口规范
1 2 3 4 5 6 7 8 9 10 11 12 13 14 15
| package com.tangsong.dao; import com.tangsong.pojo.Books; import java.util.List; public interface BookMapper { int addBook(Books book); int deleteBookById(int id); int updateBook(Books books); Books queryBookById(int id); List<Books> queryAllBook(); }
|
(iv)BookMapper.xml
数据持久化层的实现,mybatis的mapper映射方式
1 2 3 4 5 6 7 8 9 10 11 12 13 14 15 16 17 18 19 20 21 22 23 24 25 26 27 28 29 30
| <?xml version="1.0" encoding="UTF-8" ?> <!DOCTYPE mapper PUBLIC "-//mybatis.org//DTD Mapper 3.0//EN" "http://mybatis.org/dtd/mybatis-3-mapper.dtd"> <mapper namespace="com.tangsong.dao.BookMapper"> <insert id="addBook" parameterType="Books"> insert into ssmbuild.books(bookName,bookCounts,detail) values (#{bookName}, #{bookCounts}, #{detail}) </insert> <delete id="deleteBookById" parameterType="int"> delete from ssmbuild.books where bookID=#{bookID} </delete> <update id="updateBook" parameterType="Books"> update ssmbuild.books set bookName = #{bookName},bookCounts = #{bookCounts},detail = #{detail} where bookID = #{bookID} </update> <select id="queryBookById" resultType="Books"> select * from ssmbuild.books where bookID = #{bookID} </select> <select id="queryAllBook" resultType="Books"> SELECT * from ssmbuild.books </select> </mapper>
|
(vi)Books.java
1 2 3 4 5 6 7 8 9 10 11 12 13 14 15 16 17 18 19 20 21 22 23 24 25 26 27 28 29 30 31 32 33 34 35 36 37 38 39 40 41 42 43 44 45 46 47 48 49 50
| package com.tangsong.pojo;
public class Books { private int bookID; private String bookName; private int bookCounts; private String detail;
public Books() { }
public Books(int bookID, String bookName, int bookCounts, String detail) { this.bookID = bookID; this.bookName = bookName; this.bookCounts = bookCounts; this.detail = detail; }
public int getBookID() { return bookID; }
public void setBookID(int bookID) { this.bookID = bookID; }
public String getBookName() { return bookName; }
public void setBookName(String bookName) { this.bookName = bookName; }
public int getBookCounts() { return bookCounts; }
public void setBookCounts(int bookCounts) { this.bookCounts = bookCounts; }
public String getDetail() { return detail; }
public void setDetail(String detail) { this.detail = detail; } }
|
MVC具体实现代码
(i)web.xml
配置DispatcherServlet,init-param设为总配置文件applicationContext.xml
1 2 3 4 5 6 7 8 9 10 11 12 13 14 15 16 17 18 19 20 21 22 23 24 25 26 27 28 29 30 31 32 33 34 35 36 37 38 39 40
| <?xml version="1.0" encoding="UTF-8"?> <web-app xmlns="http://xmlns.jcp.org/xml/ns/javaee" xmlns:xsi="http://www.w3.org/2001/XMLSchema-instance" xsi:schemaLocation="http://xmlns.jcp.org/xml/ns/javaee http://xmlns.jcp.org/xml/ns/javaee/web-app_4_0.xsd" version="4.0"> <servlet> <servlet-name>DispatcherServlet</servlet-name> <servlet-class>org.springframework.web.servlet.DispatcherServlet</servlet-class> <init-param> <param-name>contextConfigLocation</param-name> <param-value>classpath:applicationContext.xml</param-value> </init-param> <load-on-startup>1</load-on-startup> </servlet> <servlet-mapping> <servlet-name>DispatcherServlet</servlet-name> <url-pattern>/</url-pattern> </servlet-mapping> <filter> <filter-name>encodingFilter</filter-name> <filter-class> org.springframework.web.filter.CharacterEncodingFilter </filter-class> <init-param> <param-name>encoding</param-name> <param-value>utf-8</param-value> </init-param> </filter> <filter-mapping> <filter-name>encodingFilter</filter-name> <url-pattern>/*</url-pattern> </filter-mapping> <session-config> <session-timeout>15</session-timeout> </session-config> </web-app>
|
(ii)BookController.java
BookService对应的控制器,自动装箱拿到BookServiceImpl后可以自由调用接口中的方法
1 2 3 4 5 6 7 8 9 10 11 12 13 14 15 16 17 18 19 20 21 22 23 24 25 26 27 28 29 30 31 32 33 34 35 36 37 38 39 40 41 42 43 44 45 46 47 48 49 50 51 52 53 54 55 56
| package com.tangsong.controller;
import com.tangsong.pojo.Books; import com.tangsong.service.BookService; import org.springframework.beans.factory.annotation.Autowired; import org.springframework.beans.factory.annotation.Qualifier; import org.springframework.stereotype.Controller; import org.springframework.ui.Model; import org.springframework.web.bind.annotation.PathVariable; import org.springframework.web.bind.annotation.RequestMapping;
import java.util.List;
@Controller @RequestMapping("/book") public class BookController { @Autowired @Qualifier("BookServiceImpl") private BookService bookService; @RequestMapping("/allBook") public String list(Model model) { List<Books> list = bookService.queryAllBook(); model.addAttribute("list", list); return "allBook"; } @RequestMapping("/toAddBook") public String toAddPaper() { return "addBook"; } @RequestMapping("/addBook") public String addPaper(Books books) { System.out.println(books); bookService.addBook(books); return "redirect:/book/allBook"; } @RequestMapping("/toUpdateBook") public String toUpdateBook(Model model, int id) { Books books = bookService.queryBookById(id); System.out.println(books); model.addAttribute("book",books ); return "updateBook"; } @RequestMapping("/updateBook") public String updateBook(Model model, Books book) { System.out.println(book); bookService.updateBook(book); Books books = bookService.queryBookById(book.getBookID()); model.addAttribute("books", books); return "redirect:/book/allBook"; } @RequestMapping("/del/{bookId}") public String deleteBook(@PathVariable("bookId") int id) { bookService.deleteBookById(id); return "redirect:/book/allBook"; } }
|
(iii)addBook.jsp
1 2 3 4 5 6 7 8 9 10 11 12 13 14 15 16 17 18 19 20 21 22 23 24 25 26 27
| <%@ taglib prefix="c" uri="http://java.sun.com/jsp/jstl/core" %> <%@ page contentType="text/html;charset=UTF-8" language="java" %> <html> <head> <title>新增书籍</title> <meta name="viewport" content="width=device-width, initial-scale=1.0"> <!-- 引入 Bootstrap --> <link href="https://cdn.bootcss.com/bootstrap/3.3.7/css/bootstrap.min.css" rel="stylesheet"> </head> <body> <div class="container"> <div class="row clearfix"> <div class="col-md-12 column"> <div class="page-header"> <h1> <small>新增书籍</small> </h1> </div> </div> </div> <form action="${pageContext.request.contextPath}/book/addBook" method="post"> 书籍名称:<input type="text" name="bookName"><br><br><br> 书籍数量:<input type="text" name="bookCounts"><br><br><br> 书籍详情:<input type="text" name="detail"><br><br><br> <input type="submit" value="添加"> </form> </div>
|
(iv)updateBook.jsp
1 2 3 4 5 6 7 8 9 10 11 12 13 14 15 16 17 18 19 20 21 22 23 24 25 26 27 28
| <%@ taglib prefix="c" uri="http://java.sun.com/jsp/jstl/core" %> <%@ page contentType="text/html;charset=UTF-8" language="java" %> <html> <head> <title>修改信息</title> <meta name="viewport" content="width=device-width, initial-scale=1.0"> <!-- 引入 Bootstrap --> <link href="https://cdn.bootcss.com/bootstrap/3.3.7/css/bootstrap.min.css" rel="stylesheet"> </head> <body> <div class="container"> <div class="row clearfix"> <div class="col-md-12 column"> <div class="page-header"> <h1> <small>修改信息</small> </h1> </div> </div> </div> <form action="${pageContext.request.contextPath}/book/updateBook" method="post"> <input type="hidden" name="bookID" value="${book.getBookID()}"/> 书籍名称:<input type="text" name="bookName" value="${book.getBookName()}"/> 书籍数量:<input type="text" name="bookCounts" value="${book.getBookCounts()}"/> 书籍详情:<input type="text" name="detail" value="${book.getDetail() }"/> <input type="submit" value="提交"/> </form> </div>
|
(v)allBook.jsp
1 2 3 4 5 6 7 8 9 10 11 12 13 14 15 16 17 18 19 20 21 22 23 24 25 26 27 28 29 30 31 32 33 34 35 36 37 38 39 40 41 42 43 44 45 46 47 48 49 50 51 52 53 54 55
| <%@ taglib prefix="c" uri="http://java.sun.com/jsp/jstl/core" %> <%@ page contentType="text/html;charset=UTF-8" language="java" %> <html> <head> <title>书籍列表</title> <meta name="viewport" content="width=device-width, initial-scale=1.0"> <!-- 引入 Bootstrap --> <link href="https://cdn.bootcss.com/bootstrap/3.3.7/css/bootstrap.min.css" rel="stylesheet"> </head> <body> <div class="container"> <div class="row clearfix"> <div class="col-md-12 column"> <div class="page-header"> <h1> <small>书籍列表 —— 显示所有书籍</small> </h1> </div> </div> </div> <div class="row"> <div class="col-md-4 column"> <a class="btn btn-primary" href="${pageContext.request.contextPath}/book/toAddBook">新增</a> </div> </div> <div class="row clearfix"> <div class="col-md-12 column"> <table class="table table-hover table-striped"> <thead> <tr> <th>书籍编号</th> <th>书籍名字</th> <th>书籍数量</th> <th>书籍详情</th> <th>操作</th> </tr> </thead> <tbody> <c:forEach var="book" items="${requestScope.get('list')}"> <tr> <td>${book.getBookID()}</td> <td>${book.getBookName()}</td> <td>${book.getBookCounts()}</td> <td>${book.getDetail()}</td> <td> <a href="${pageContext.request.contextPath}/book/toUpdateBook?id=${book.getBookID()}">更改</a> | <a href="${pageContext.request.contextPath}/book/del/${book.getBookID()}">删除</a> </td> </tr> </c:forEach> </tbody> </table> </div> </div> </div>
|
(vi)index.jsp
1 2 3 4 5 6 7 8 9 10 11 12 13 14 15 16 17 18 19 20 21 22 23 24 25 26 27 28
| <%@ page language="java" contentType="text/html; charset=UTF-8" pageEncoding="UTF-8" %> <!DOCTYPE HTML> <html> <head> <title>首页</title> <style type="text/css"> a { text-decoration: none; color: black; font-size: 18px; } h3 { width: 180px; height: 38px; margin: 100px auto; text-align: center; line-height: 38px; background: deepskyblue; border-radius: 4px; } </style> </head> <body> <h3> <a href="${pageContext.request.contextPath}/book/allBook">点击进入列表页</a> </h3> </body> </html>
|
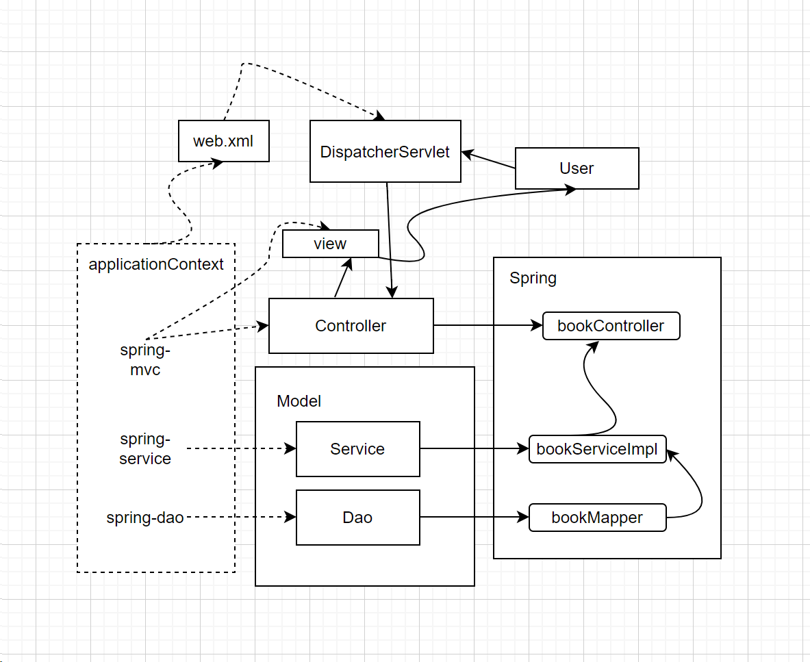
☆项目整体流程
文字解释
实体类、dao接口、mapper.xml、service接口、service实现类编写完成后
1.dao层
在mybatis-config.xml中完成别名设定与mappers映射,
在spring-dao.xml中设定好数据库连接池,利用MapperScannerConfigurer类的两个属性
- 由mybatis-config.xml创造的SqlSessionFactory
- dao层包名
完成dao层自动注入spring容器中,此时BookMapper的实现 自动装配为bookMapper的javabean,可供service层直接使用
2.service层
spring-service.xml将BookServiceImpl装配为javabean,可供Controller直接使用
并利用set注入将bookMapper赋值给BookServiceImpl,此时service层可自由调用dao层的任意方法
3.controller
spring-mvc配置了ViewResolver视图解析器,此时已经配置好了mvc中的view
并开启了根据注解的自动装配,扫描controller的bean
将controller的bean装入spring容器中,利用注解byName自动赋值BookServiceImpl属性,此时Controller可以自由调用service层的任意方法
4.整个SpringMVC
先设置一个applicationContext并关联spring-dao.xml,spring-service.xml,spring-mvc
并将其作为全局的配置信息提交给web.xml
web.xml中的DispatcherServlet将不同的请求分配给不同的contoller,调用service(经过model)后将视图(view)返回,至此完成了整个SSM项目。
示意图
